Document Type : Review Article
Authors
1 Department of Occupational Therapy, School of Rehabilitation, University of Social Welfare and Rehabilitation Sciences, Tehran, Iran.
2 Department of Occupational Therapy, School of Rehabilitation, University of Social Welfare and Rehabilitation Sciences, Tehran, Iran
3 Department of Occupational Therapy, School of Rehabilitation, Shahid Beheshti University of Medical Sciences, Tehran, Iran.
Abstract
Background: Creating a calm and supportive home environment is vital for children with Autism Spectrum Disorder (ASD) and their families. This scoping review aimed to examine the impact of personalized home-based modifications on the well-being and development of children with ASD.
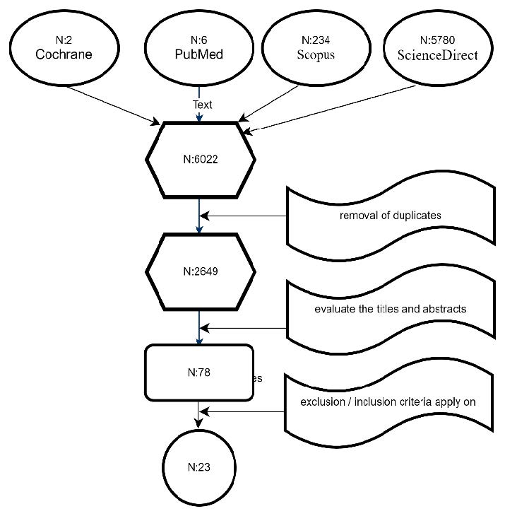
Methods: Following the PRISMA-ScR guidelines, a comprehensive literature search was conducted across PubMed, Cochrane, ScienceDirect, and Scopus databases through June 2023. Emphasis was placed on key concepts related to home-based interventions for children aged 3 to 18 with ASD. From an initial pool of 6,022 articles, 23 relevant studies, including reviews, were selected for inclusion.
Results: Home-based modifications—including behavioral, sensory, and technological interventions—are prevalent and contribute to enhancing the quality of life for children with Autism Spectrum Disorder (ASD) while promoting their independence. This study underscores the importance of individualized living spaces and advocates for further research into integrating technology and architectural design within home environments. These findings provide valuable insights for healthcare professionals and caregivers.
Conclusion: Establishing a safe and supportive home environment for children with ASD is crucial. Tailored home modifications have been shown to improve their quality of life. Future research exploring architectural strategies, targeted interventions, and the integration of assistive technologies within home settings is recommended to further support children with ASD.
Highlights
Keywords
Introduction
Autism Spectrum Disorder (ASD) is a lifelong neurological developmental disorder characterized by difficulties in social interaction, narrowly focused interests, and repetitive behavioral patterns [ 1 ]. ASD developmental disorders worldwide [ 1 ]. Recent studies report variable prevalence estimates, ranging from 60 to 100 cases per 10,000 children [ 1 ]. Children with ASD— particularly those with below-average intellectual abilities—may display challenging behaviors that affect social integration, education, employment, and family relationships. These behaviors are often shaped by specific contextual factors [ 2 ].
Many families encounter significant challenges, revealing an often-overlooked need for appropriate home modifications. Home modification goes beyond physical alterations, encompassing behavioral adaptations and specialized equipment to promote comfort, autonomy, and a sense of identity [ 2 ]. This need becomes even more critical given that most waking hours are spent at home [ 3 ]. Providing a safe and comfortable living environment is essential for individuals with autism [ 4 ].
Recognizing the pivotal role of the home environment involves prioritizing features such as security, tranquility, and accessibility in its design [ 2 , 4 ]. This recognition highlights the home as a vital setting for healing and well- being in individuals with autism, reinforcing its importance in enhancing their overall quality of life [ 2 , 4 ].
Children with ASD face several challenges within their home environments, including limited social interaction, sensory sensitivities, difficulties in generalizing experiences, safety concerns, and problematic behaviors [ 2 ]. Proposed home modifications address these issues by creating diverse, well-lit, sensory-friendly spaces, improving safety, reducing clutter, and enhancing overall comfort, emphasizing the benefits of houses over apartments [ 2 ].
Communication difficulties are a significant issue for children with ASD [ 5 ], prompting the use of supplementary and substitute interaction methods [ 6 ], with a growing emphasis on involving caregivers to enhance communication opportunities in natural settings [ 7 ]. Traditional therapies such as speech and language therapy, occupational therapy, and physiotherapy are frequently used to manage ASD symptoms [ 5 ], and are often parent- tailored [ 6 ] to suit various settings, including schools, clinics, and home-based programs [ 8 ].
Past studies and recent reviews in the field of ASD have commonly focused on intervention approaches, particularly in areas such as behavior and sensory processing [ 9 ]. However, this has resulted in a gap in comprehensive research that considers the multifaceted nature of ASD. Most recent studies have been intervention-oriented, often narrowing their focus to specific aspects such as behavioral or architectural modifications . While these approaches are valuable, they limit the exploration of the broader range of modifiable factors related to ASD. Consequently, a holistic examination of ASD—encompassing a wide array of contributing elements—remains largely underexplored.
Creating an inclusive environment for individuals with autism is essential [ 10 ]. This includes addressing their needs through family support, reducing societal biases, promoting understanding among peers, and advocating for genuine inclusion in educational, community, and professional contexts [ 6 ]. Additionally, environmental enrichment (EE) has shown promise in influencing outcomes in ASD; however, current treatment strategies still fall short in fully addressing the diverse and complex needs of individuals affected by the disorder [ 11 ].
Efforts to address the needs of children with ASD through current interventions have often proven insufficient. Environmental enrichment (EE) interventions have emerged as practical strategies, promoting sensory, neurological, and experiential adaptations in children with ASD [ 11 ]. There is growing interest in holistic approaches such as EE to complement traditional therapies, due to their potential to induce neurobiological changes that are beneficial for individuals with ASD [ 11 ]. Tailoring home environments to meet the specific needs of children with ASD can significantly enhance their quality of life, independence, and safety [ 12 ]. This approach emphasizes the creation of enriched, organized, and comfortable living spaces, considering the complex neural circuits involved in ASD [ 12 ]. Therefore, comprehensive strategies that simultaneously consider the child, the environment, and caregivers are more likely to yield optimal outcomes [ 13 ]. These interventions improve functional performance [ 2 ], as home modifications can positively impact independent living and reduce reliance on caregivers [ 2 ].
Overall, existing reviews and meta-analyses on ASD interventions have been limited in scope, often focusing on specific aspects. There is an urgent need for a holistic and integrated approach that combines both therapeutic interventions and environmental modifications to enhance treatment effectiveness and create a supportive home environment for individuals with ASD and their families. This raises a critical question: What changes should be implemented at home to achieve these goals? This research aims to address this gap by adopting a comprehensive approach to home-based modifications and interventions, exploring various dimensions of the home environment. Ultimately, the findings can benefit individuals with autism, healthcare professionals, researchers, and the broader community by enhancing understanding and improving the well-being and quality of life of those living with ASD and their household members.
Methods
Review Methodology
This study, designed as a scoping review, follows the Arksey and O'Malley scoping review framework [ 14 ], employing the PRISMA framework adapted for Scoping Reviews (Preferred Reporting Items for Systematic Reviews and Meta-Analyses) [ 15 ]. This approach facilitates a comprehensive examination of existing research, highlights gaps in current knowledge, and offers practical recommendations for improving home environments to enhance the quality of life for individuals with ASD and their families.
Eligibility Criteria
To be included in this review, publications were required to investigate, explore, theorize, or conceptualize home modifications and environmental adaptations for children with ASD, and to be authored by scholarly experts. The term “publication” was used broadly to encompass a wide range of review literature, including authors’ clinical and practice-based perspectives on home modifications, systematic reviews, and meta-analyses. The term “research study” was used explicitly when appropriate. As one of the primary goals of this scoping review was to provide a comprehensive overview of the existing body of review literature on home modifications for children with ASD, no article was excluded based on quality. The methodological quality assessment was intentionally concise and did not include a formal quality appraisal [ 14 ].
Abstracts of publications were reviewed and selected based on the following criteria:
(a) Publications providing details about home modifications, environmental adaptations, or therapeutic interventions for children with ASD;
(b) A publication date post-1990, aligning with contemporary perspectives on ASD and its interventions;
(c) Publications written in English.
The following exclusion criteria were applied:
(a) Publications containing no information about home modifications or environmental adaptations for children with ASD;
(b) Publications dated before 1990;
(c) Publications composed in languages other than English.
This inclusive approach ensures a comprehensive mapping of the current review literature, helping identify knowledge gaps and fostering a more holistic understanding of how home environments can be optimized to support children with ASD and their families.
Literature Search Strategy
In June 2023, a comprehensive literature search was conducted across multiple online databases to identify review articles on home-based modifications and environmental adaptations for children with ASD. PubMed, Cochrane, Scopus, and ScienceDirect were used for the online search to capture relevant literature published between January 1, 1990, and June 2023.
The search process involved using a combination of the following terms throughout the text:
- "Home-based" AND "Modification" AND "Strategy" AND "Autism"
- "Home-based" AND "Modification" AND "Approach" AND "Autism"
- "Home-based" AND "Strategy" AND "Autism"
- "Home-based" AND "Approach" AND "Autism"
This search strategy was designed to ensure a comprehensive retrieval of relevant review articles that discuss various aspects of home modifications and environmental adaptations that enhance the well-being of children with ASD and their caregivers.
Literature Selection
The initial search yielded 6022 unique records. After removing duplicates, 2649 articles remained. These articles were screened based on their titles and abstracts, resulting in the exclusion of 2571 (97%) articles. Subsequently, 78 full-text articles were evaluated for eligibility, leading to the exclusion of 55 (71%) articles. Ultimately, 23 publications met the inclusion criteria and were selected for this review, accounting for approximately 0.38% of the original 6022 records. Figure 1 depicts the selection process using the PRISMA-ScR flow diagram.
Figure 1. Flowchart of study selection process
Data charting
The primary author screened potential publications for inclusion based on their titles and abstracts, with full-text reviews performed as needed. Subsequently, all co-authors independently verified that the selected publications met the eligibility criteria for inclusion in the study. Information was collected and organized into Table 1 under the following headings: article title and publication year, authors, review types, modification approaches/strategies, aim, number of articles, and findings.
| Article title and publication year | Author/ authors | Review types | Modification approaches / strategies | Aim | Number of articles | Findings |
|---|---|---|---|---|---|---|
| A scoping review of gamification for mental health in children: Uncovering its key features and impact (2022) [14] | Huiting Xie | Review types | Technology-based | The aim is to perform a scoping review of studies to bring to light the evidence concerning effectiveness of gamification for mental health in children and adolescents | 215 articles -> 8 articles | It is concluded that compared to non-gamified approaches, the most significant benefit of gamification is seen in managing and treating mood and anxiety symptoms in children and adolescents. Evidence suggests that when traditional cognitive behavior therapy is gamified, it may lead to quicker results in terms of symptom improvement. |
| Effectiveness and Usability of Technology-based Interventions for Children and Adolescents with ASD: A Systematic Review of Reliability, Consistency, Generalization and Durability Related to the Effects of Intervention (2018) [15] | Mazon, Cécile ; Fage, Charles; Sauzéon, Hélène | Systematic review | Technology-based | This study's general purpose is to review studies investigating technology-based interventions for children and adolescents with ASD to enhance cognitive processes and/or school-related capabilities, particularly studies focused on TE and/or TU | 685 -> 31 studies | This systematic review found some methodological shortcomings in the research on Technology-Based Interventions (TBI) for children and adolescents with ASD. While some well-conducted studies showed promising results, caution must be practiced in regard to discarding valuable insights. As an emerging interdisciplinary approach in TBI research, studies that address both Therapeutic Effectiveness (TE) and Technological Usability (TU) could offer a fruitful approach by combining expertise in human-computer interaction and health research, leading to methodological improvement. |
| A meta-analysis of single-case research on the use of tablet-mediated interventions for persons with ASD (2017) [16] | Ee Rea Honga,⁎ , Li-yuan Gonga , Jennifer Nincib , Kristi Morinc , John L. Davisd ,Sawako Kawaminamia , Yan-qiu Shia , Fumiyuki Noro | Systematic review | Technology-based | This article is conducted to do a quality review on the single-case experimental literature and sum up results of studies which use tablet-mediated interventions for those diagnosed with ASD. | 757 studies -> 36 articles | This review demonstrates that to promote utility of tablet-mediated interventions for individuals with ASD, more single-case experimental studies are needed to be conducted in naturalistic home, community and employment settings |
| An analysis and review of the literature and a three-tier video modeling intervention model (2014) [17] | Hui-Ting Wang , Takanori Koyama | Systematic literature review | Technology-based | The paper had two aims: first, to analyze literature on VM intervention characteristics and video components for practical and research use; second, to create a 3-tier VM intervention model based on delivery methods and resource allocation to address learner-influencing factors. | It is not clearly mentioned in the article. -> 60 studies | Seven distinctive features of intervention and seven components related to videos were pinpointed. Furthermore, the note delves into future research implications concerning the 3-tier model. |
| Applied Behavior Analysis and Autism Spectrum Disorders: literature review (2013) [18] | Fernanda Dreux Miranda Fernandes Cibelle Albuquerque de la Higuera Amato | Literature review | Behavioral-based Interventions | This systematic review is conducted to provide further study around Applied Behavior Analysis (ABA) focused on individuals with Autistic Spectrum Disorders aiming to contribute to a better evidence-based practice | 672 studies -> 52 studies | It is concluded that there is insufficient evidence to favor ABA over other alternatives |
| Cognitive-behavioral approaches for children with autism spectrum disorder: A trend analysis (2017) [19] | Betty P.V. Ho, Jennifer Stephenson, Mark Carter | Trend analysis | Behavioral-based Interventions | This review is conducted to examine broad trends in Cognitive-behavioral approaches for children with autism spectrum disorders | 729 -> 103 studies | A trend towards involving younger participants (children aged 8 or younger) was noticed. Despite a considerable number of experimental group studies, the share of randomized controlled trials and sample sizes did not increase as anticipated. |
| Intensive behavioural intervention for young children with autism: A research-based service model (2009) [20] | Diane W. Hayward , Catherine M. Gale , Svein Eikeseth | Review | Behavioral-based Interventions | This paper aims to describe a research-based model around ABA which is validated empirically. | It is not clearly mentioned in the article. | An effective ABA (Applied Behavior Analysis) program incorporates several key elements. These include conducting treatment in the child's natural environment, involving parents in the treatment, ensuring the treatment is intensive and comprehensive, having skilled staff apply advanced learning principles, providing intensive supervision by qualified supervisors, and offering a research-based and quality-controlled service. This paper details how these variables can be integrated into a service provision model |
| Applied behavior analytic intervention for autism in early childhood: Meta-analysis, meta-regression and dose–response meta-analysis of multiple outcomes (2010) [21] | Javier Virués-Ortega | Systematic review | Behavioral-based Interventions | The present study aims to achieve the following objectives:Determine the overall effectiveness of ABA intervention for autism.Estimate the effectiveness of ABA intervention across a wide range of outcome variables to offer a comprehensive assessment of its effects.Analyze the impact of various study characteristics, such as intervention duration and intensity, study design, intervention model, and intervention delivery format, on the effectiveness of ABA intervention | 206 studies -> 22 studies | The results indicate that extended and comprehensive ABA intervention yields significant and positive effects, ranging from medium to large, in areas such as intellectual functioning, language development, acquisition of daily living skills, and social functioning among children with autism |
| The effectiveness of applied behavior analytic interventions for children with Autism Spectrum Disorder: A meta-analytic study (2018) [22] | Maria K. Makrygianni⁎ , Angeliki Gena, Sofia Katoudi, Petros Galanis | Systematic review | Behavioral-based Interventions | The aim of this meta-analysis was to comprehensively assess ABA programs for children diagnosed with ASD using state-of-the-art meta-analytic techniques. | 6949+6 studies -> 29 studies | This meta-analysis reaffirms the effectiveness of ABA programs across various developmental areas, providing further evidence of their efficacy in treating children with ASD. |
| A meta-analytic study on the effectiveness of comprehensive ABA-based early intervention programs for children with Autism Spectrum Disorders (2013) [23] | Nienke Peters-Scheffer , Robert Didden , Hubert Korzilius , Peter Sturmey | Systematic review | Behavioral-based Interventions | The aim of this meta-analysis was to assess the effectiveness of Early Intensive Behavioral Intervention (EIBI) using applied behavior analysis in young children diagnosed with Autism Spectrum Disorders (ASD). | 2130 studies -> 11 studies | Outcomes provide strong support for the effectiveness of Early Intensive Behavioral Intervention (EIBI). |
| Current Trends in Behavioral Interventions for Children with Autism (2006) [24] | Dorothy Scattone* and Kimberly R. Knighty | Review | Behavioral-based Interventions | This paper aims to provide a review of interventions centered on skill acquisition for children diagnosed with ASD. | It is not clearly mentioned in the article. | Behavioral research is trending towards naturalistic teaching methods suitable for both home and school settings |
| Qigong in the treatment of children with autism spectrum disorder: a systematic review (2019) [25] | Jorge Magalhães Rodrigues, Mariana Mestre, Larry Ibarra Fredes | Systematic review | Relationship-based Interventions | This systematic review aims to assess and categorize the literature concerning the effectiveness of Qigong as a therapeutic approach for children with autism spectrum disorders | 157+10 studies -> 10 studies | Studies have suggested that Qigong exhibits promising potential for beneficial effects on children with autism spectrum disorder, indicating the need for additional research in this area |
| The TEACCH program for children and adults with autism: A meta-analysis of intervention studies (2013) [26] | Javier Virues-Ortega , Flávia M. Julio , Roberto Pastor-Barriuso | Systematic review | Relationship-based Interventions | In this study, advanced meta-analytical techniques were employed to assess the combined clinical impacts of TEACCH across various outcomes | It is not clearly mentioned in the article. -> 13 studies | The study found that TEACCH had small effects on perceptual, motor, verbal, and cognitive skills, while adaptive behaviors showed minimal to small improvements. Notably, there were moderate to large gains in social behavior and reductions in maladaptive behavior. Interestingly, factors like intervention duration, intensity, and setting didn't significantly affect TEACCH program outcomes. However, these results are considered exploratory due to the limited number of available studies. |
| DIR/Floor Time in Engaging Autism: A Systematic Review (2023) [27] | Divya K Y , Farzana Begum , Sheeba Elizabeth John, Frincy Francis | Systematic review | Relationship-based Interventions | This systematic review was aimed to evaluate the effect of floortime on children with Autism | 45 studies -> 12 studies | existing studies provide limited support for the efficacy of Floortime and its effectiveness compared to other interventions in children with ASD. Therefore, more randomized controlled trials (RCTs) are needed to determine the actual impact of Floortime activities on various developmental skills in children with autism. Overall, Floortime is concluded to be a cost-effective, child-led approach that could be initiated at an early age. |
| The effectiveness of self-management interventions for children with autism: A literature review (2015) [28] | Elian Aljadeff-Abergel*, Yannick Schenk, Christopher Walmsley, Stephanie M. Peterson, Jessica E. Frieder, Nicholas Acker | Literature review | Self-management based interventions | This review aims to evaluate social validity of self-management interventions for those diagnosed with autism, aims to study that compared to clinical setting to which extent theses interventions have been carried out, and to give a second evaluation for the methodological quality of these studies. | 111 studies -> 35 studies | It is indicated by the results that self-management interventions for children with autism are effective across natural, clinical, and mixed settings. However, it's worth noting that few studies have conducted a formal evaluation of social validity. Also some limitations are found to methodological quality of these that are needed to be considered in future studies. |
| How does architecture contribute to reducing behaviours that challenge? A scoping review (2022) [29] | Berit Ann Roos , Mark Mobach , Ann Heylighen | Scoping review | Architecture-based | This scoping review studies effects of architecture on the QoL of individuals involving in such behaviours and aims to spot possible gaps in the current literature ,suggesting areas for future research. | 655 articles -> 18 articles | It is revealed that there hasn't been a comprehensive study encompassing architecture, quality of life, intellectual impairment, and challenging behaviors together. In conclusion, future research should explore how architecture influences the quality of life in this group, as well as examine the similarities and differences in their needs compared to individuals with autism |
| Sensory Integration Therapy for Autism Spectrum Disorders: A Systematic Review (2012) [30] | Russell Lang, Mark O’Reilly, Olive Healy , Mandy Rispoli , Helena Lydon , William Streusand , Tonya Davis , Soyeon Kang , Jeff Sigafoos , Giulio Lancioni , Robert Didden ,Sanne Giesbers | Systematic review | Sensory-based Interventions | The aim of this review is to systematically examine and summarize research on the use of SIT in the education and treatment of children with ASD. | 57 studies + 3 ancestor studies -> 25 studies | The current review does not support using SIT in the education and treatment of children diagnosed with ASD |
| Use of activity schedule to promote independent performance of individuals with autism and other intellectual disabilities: A review (2011) [31] | Takanori Koyama , Hui-Ting Wang | Literature review | Schedule-based | The aim of this study was to draw insights on: a) identifying populations for whom activity schedules might be effective (e.g., age, diagnosis, intellectual functioning), b) determining suitable symbol types, activities, and settings for integration into the schedule, and c) predicting significant behavior changes resulting from activity schedule interventions. | It is not clearly mentioned in the article. -> 23 studies | The findings of the study highlighted the efficacy of activity schedules in enhancing independence and self-management skills across a diverse group of individuals with intellectual disabilities. The most commonly observed positive outcomes included increased engagement and on-task behavior, as well as improvements in independent task initiation, transition, and self-scheduling. This study also addressed the absence of social validity measures and the involvement of caregivers as interventionists |
| Friendship interventions and measurements in children with ASD: A systematic review (2022) [32] | Ya-Chih Chang , Michelle Dean | Systematic review | Friendship-based | This systematic review is to study how social skills and friendship interventions impact on friendship results of individuals with ASD. | 5005 studies -> 27 studies | The results underscore the advantages of incorporating specific strategies for building friendships within social interventions and emphasize the importance of considering various viewpoints when assessing friendships |
| The Family Context of Autism Spectrum Disorders: Influence on the Behavioral Phenotype and Quality of Life (2013) [33] | Leann E. Smith, Jan Greenberg, Marsha R. Mailick | Review | Family-based | It is aimed to pinpoint the family environment characteristics linked to the reduction or exacerbation of behavior problems over time | It is not clearly mentioned in the article. | This research reports findings on the mutual influence between the family environment and the behavioral traits of autism. Additionally, it outlines a newly developed family psychoeducation program aimed at reducing family stress, addressing behavior problems, and enhancing the quality of life for adolescents with autism and their families. |
| Parent training: A review of methods for children withautism spectrum disorders (2009) [34] | Michael L. Matson, Sara Mahan, Johnny L. Matson10:57 AM | Review and status report | Parent training-based | Current trends around training parents as therapists and future directions are discussed. | It is not clearly mentioned in the article. | This article is to review and a status report on evidence based methods for training parents as therapists for their children with ASD. |
| Using neurotypical siblings as intervention agents to guide individuals with Autism Spectrum Disorders: A systematic review (2021) [35] | Yuemei Lu , Sarah N. Douglas , Atikah Bagawan , Janet L. Hauck | Systematic review | Sibling-based | This systematic review is a recap to existing interventions in which NT siblings are used as intervention agents for their siblings diagnosed with ASD | 1006 studies -> 16 studies | The current literature outlines the training and intervention methods used when neurotypical siblings act as intervention agents to assist children with Autism Spectrum Disorder (ASD). Additionally, it summarizes the results of social validity assessments from previous studies |
| Bridging for Success in Autism: Training and Collaboration Across Medical, Educational, and Community Systems (2008) [36] | Naomi Swiezy, Melissa Stuart, Patricia Korzekwa | Review | Training and Collaboration-based | Purpose of this review is to establish a critical context, highlighting the imperative for training and collaboration across the home, medical, educational, and community systems. | It is not clearly mentioned in the article. | The most effective training approach is immersive, combining hands-on experiences and feedback. The HANDS in Autism program is a standout example, expanding services for individuals with ASD and enhancing training and collaboration among caregivers and professionals in various settings. |
Synthesis of Results
In reviewing the literature, twelve modifications were identified to enhance home environments for children with ASD aged 3 to 18. These modifications included behavioral adaptations, technology-based interventions, sensory adjustments, family-focused strategies, and other approaches specifically designed to address the unique needs of children with ASD.
This research aims to bridge a critical gap in the current literature by adopting a holistic approach to home-based modifications for individuals with autism. It seeks to benefit individuals with ASD, healthcare professionals, researchers, and the broader community by deepening understanding and enhancing the quality of life for individuals with autism and their families.
Results
During this comprehensive scoping review, we systematically examined the available literature to investigate home-based modification strategies tailored to children diagnosed with ASD aged 3 to 18. Our initial search yielded a substantial pool of 6,022 references, which was subsequently refined to 2,649 after removing duplicate entries.
We then meticulously evaluated the titles and abstracts of these references following our inclusion criteria. In cases where key inclusion details were unclear or absent, full-text copies of the articles were retrieved and assessed. Following this rigorous screening process, we identified and included 23 articles that met the eligibility criteria, forming our final dataset, as presented in Table 1. These selected studies employed a variety of review methodologies, including scoping reviews, systematic reviews, literature reviews, trend analyses, and meta- analyses.
The scope of home environment modification extends beyond physical alterations to include behavioral adaptations and the integration of specialized equipment. This holistic approach aims to enhance physical comfort, the sense of control, and personal identity within the living space. Our study encompassed any type of modification generally feasible within a home setting.
Based on the modification approaches identified in the reviewed articles that met our inclusion criteria, we categorized them into 12 distinct types as follows:
1. Behavior-based Interventions: These interventions aim to modify behaviors using structured techniques:
- Studies by Fernandes and Amato [ 16 ], Ho et al. [ 17 ], Hayward et al. [ 18 ], Virues-Ortega [ 19 ], Makrygianni et al. [ 20 ], Peters-Scheffer et al. [ 21 ], and Scattone & Knighty [ 22 ].
2. Technology-based Interventions: These utilize technology to enhance cognitive processes and academic capabilities in children with ASD:
- Studies by Hong et al. [ 23 ], Mazon et al. [ 24 ], Xie et al. [ 25 ], and Wang & Koyama [ 26 ].
3. Sensory-based Interventions: These approaches address sensory processing issues commonly observed in children with ASD:
- Study by Lang et al. [ 27 ]
4. Parent Training-based Interventions: These involve training parents to implement therapeutic techniques at home.
- Study by Matson et al.[ 28 ]
5. Sibling-based Interventions: These interventions utilize neurotypical siblings to support children with ASD.
- Study by Lu et al. [ 29 ]
6. Relationship-based Interventions: These focus on developing social and emotional connections.
- Studies by Rodrigues et al. [ 30 ], Virues-Ortega et al. [ 31 ], and Divya et al. [ 32 ]
7. Schedule-based Interventions: These use structured schedules to foster independence and self-management skills.
- Study by Koyama & Wang [ 33 ]
8. Architecture-based Interventions: Modifying the physical environment to reduce challenging behaviors:
- Study by Roos et al. [ 34 ]
9. Friendship-based Interventions: These aim to improve social skills and facilitate the formation of friendships.
- Study by Chang & Dean [ 35 ]
10. Training and Collaboration-based Interventions: These emphasize professional development and interdisciplinary teamwork.
- Study by Swiezy et al. [ 36 ]
11. Self-Management-based Interventions: These teach individuals to regulate their behaviors independently.
- Study by Aljadeff-Abergel et al. [ 37 ]
12. Family-based Interventions: These approaches involve the entire family supporting the child with ASD.
- Study by Smith et al. [ 38 ]
Collectively, these studies aim to enhance the well-being of children diagnosed with ASD by adapting the home environment to meet their unique needs through a diverse range of targeted interventions.
Discussion
Building upon our scoping review, this study highlights the critical need for a comprehensive exploration of home- based modifications and their impact on the well-being of children with Autism Spectrum Disorder (ASD). Our research centers on the value of personalized home adjustments to foster inclusive, therapeutic, and supportive living environments. Nagib's study underscores the significance of designing therapeutic settings for children with autism, particularly through architectural and sensory modifications that promote well-being [ 2 ]. While aligning with these findings, our review extends the scope by addressing a broader range of challenges encountered by children with ASD in the home, including difficulties related to social interaction, sensory processing, and safety, thereby addressing a wider spectrum than Nagib's study.
● As Egilson et al. [ 39 ] provide insights into how specific home adaptations can enhance participation in daily activities, and Nguyen, d'Auria, and Heylighen [ 40 ] emphasize the role of customized home environments in supporting the autonomy of individuals with autism, our investigation focuses on Environmental Enrichment (EE). EE is defined as the intentional enhancement of living spaces to promote sensory, neurological, and experiential adaptations in children with ASD [ 9 ]. In presenting our findings, we categorized studies based on modification approaches that can be implemented within the home environment. Table 1 outlines these identified modification strategies, visually representing the diverse interventions. The observed trends indicate a notable prevalence of home-based modifications. The categorized types include:
- Technology-based Interventions
- Behavior-based Interventions
- Relationship-based Interventions
- Self-management-based Interventions
- Architecture-based Interventions
- Sensory-based Interventions
- Schedule-based Interventions
- Friendship-based Interventions
- Family-based Interventions
- Parent Training-based Interventions
- Sibling-based Interventions
- Training and Collaboration-based Interventions
Our findings illustrate how specific home modifications promote engagement and comfort, potentially stimulating cognitive development. This aligns with previous research on successful Environmental Enrichment (EE) interventions, which demonstrate that enriched environments can significantly enhance the well-being of children with ASD. Despite these promising outcomes, our study recognizes the inherent challenges in synthesizing data from diverse sources. The broad range of modifications—spanning behavioral, sensory-based, and technology-driven interventions—highlights the pressing need for further research at the intersection of architectural design and quality of life for children with ASD.
The practical implications of our findings suggest that while technology-based interventions are beneficial, they must prioritize user-friendliness and be seamlessly integrated into real-world home settings. Beyond technological solutions, behavioral interventions show considerable promise. These strategies often require limited financial resources but demand consistent, deliberate implementation by caregivers. Sensory-based modifications—such as the incorporation of calming color palettes and controlled lighting—have also proven effective in creating more supportive environments for children with ASD.
In conclusion, our study contributes substantially to the growing knowledge on tailored home modifications for children with ASD. We offer valuable insights for caregivers, healthcare professionals, and researchers by emphasizing their transformative potential. Our findings advance the understanding of how home environments can be optimized to support individuals with ASD, laying a foundation for future research and real-world applications to improve their quality of life.
Conclusion
In addition to therapeutic interventions, creating a safe and nurturing home environment for all family members is essential. Home modifications are necessary to meet the unique needs of children diagnosed with autism. This scoping review highlights the critical role of designing appropriate and secure living spaces, revealing that environmental enhancements can substantially improve the quality of life for individuals with ASD. These modifications frequently include improvements to sensory environments, reducing environmental hazards, and creating calm, secure spaces that enhance overall household comfort. Equally important is the inclusion of appropriate facilities and opportunities for communication, especially given the central role that communication plays in the development of children with ASD.
Future research should explore the intersection of architecture, technology, and therapeutic interventions within home settings. Such investigations can offer valuable insights and resources for healthcare providers, researchers, and caregivers, ultimately contributing to more effective support systems for children with ASD and their families.
Acknowledgments
We extend our sincere gratitude to all individuals who directly or indirectly contributed to this study. Your support has been invaluable in advancing our understanding of and commitment to improving the quality of life for children diagnosed with ASD and their families.
Ethical Considerations
Compliance with Ethical Guidelines: No ethical concerns applied to this study.
Funding
The University of Social Rehabilitation and Welfare Sciences financially supported this research.
Authors' contributions
All authors contributed equally to this manuscript's conception, design, and preparation.
Conflict of Interest
The authors declare no conflict of interest.
References
- Hus Y, Segal O. Challenges surrounding the diagnosis of autism in children. Neuropsychiatric disease and treatment. 2021;3509-29.
- Nagib W. Toward a Therapeutic and Autism-Friendly Home Environment 2014.
- Marsh A. Home sweet home?: the impact of poor housing on health: Policy Press; 1999.
- Zaniboni. Comfortable and safe environments for people with autism: Preliminary analysis of risks and definition of priorities in the design phase. Journal of Physics: Conference Series; 2021: IOP Publishing.
- Patten E, Baranek GT, Watson LR, Schultz B. Child and family characteristics influencing intervention choices in autism spectrum disorders. Focus Autism Other Dev Disabl. 2013; 28(3):138-46.
- Lai M-C, Anagnostou E, Wiznitzer M, Allison C, Baron-Cohen S. Evidence-based support for autistic people across the lifespan: Maximising potential, minimising barriers, and optimising the person–environment fit. The Lancet Neurology. 2020; 19(5):434-51.
- Hong ER, Ganz JB, Neely L, Gerow S, Ninci J. A review of the quality of primary caregiver-implemented communication intervention research for children with ASD. Research in Autism Spectrum Disorders. 2016; 25:122-36.
- Baranek GT, Carlson M, Sideris J, Kirby AV, Watson LR, Williams KL, et al. Longitudinal assessment of stability of sensory features in children with autism spectrum disorder or other developmental disabilities. Autism Res. 2019; 12(1):100-11.
- Zwaigenbaum L, Bauman ML, Choueiri R, Fein D, Kasari C, Pierce K, et al. Early identification and interventions for autism spectrum disorder:executivesummary. Pediatrics. 2015; 136(Supplement_1):S1-S9.
- Irani N, Bavar C, Mirzakhani N, Daryabor A, Pashmdarfard M, Khademi Kalantari S. Effect of Interior Architecture of Rehabilitation Centers on the Outcome of Occupational Therapy for Children With Autism Spectrum Disorders. Archives of Rehabilitation. 2024; 24(4):602-15.
- Manosso LM, Broseghini LD, Campos JMB, Padilha APZ, Botelho MEM, da Costa MA, et al. Beneficial effects and neurobiological aspects of environmental enrichment associated to major depressive disorder and autism spectrum disorder. Brain Research Bulletin. 2022; 190:152-67.
- Gaines K, Bourne A, Pearson M, Kleibrink M. Designing for autism spectrum disorders: Routledge; 2016.
- Boggs TL. The Effects of Environmental Modifications and Visual Supports in the Home on Engagement and Challenging Behaviors in Children with Autism: East Tennessee State University; 2016.
- Arksey H, O'Malley L. Scoping studies: towards a methodological framework. International journal of social research methodology. 2005; 8(1):19-32.
- Tricco AC, Lillie E, Zarin W, O'Brien KK, Colquhoun H, Levac D, et al. PRISMA extension for scoping reviews (PRISMA-ScR): checklist and explanation. Annals of internal medicine. 2018; 169(7):467-73.
- Fernandes FDM, Amato C, editors. Applied behavior analysis and autism spectrum disorders: literature review. CoDAS; 2013: Sociedade Brasileira de Fonoaudiologia.
- Ho BP, Stephenson J, Carter M. Cognitive-behavioral approaches for children with autism spectrum disorder: A trend analysis. Research in Autism Spectrum Disorders. 2018; 45:27-41.
- Hayward DW, Gale CM, Eikeseth S. Intensive behavioural intervention for young children with autism: A research-based service model. Research in Autism Spectrum Disorders. 2009; 3(3):571-80.
- Virués-Ortega J. Applied behavior analytic intervention for autism in early childhood: Meta-analysis, meta-regression and dose–response meta-analysis of multiple outcomes. Clinical psychology review. 2010; 30(4):387-99.
- Makrygianni MK, Gena A, Katoudi S, Galanis P. The effectiveness of applied behavior analytic interventions for children with Autism Spectrum Disorder: A meta-analytic study. Research in Autism Spectrum Disorders. 2018; 51:18-31.
- Peters-Scheffer N, Didden R, Korzilius H, Sturmey P. A meta- analytic study on the effectiveness of comprehensive ABA-based early intervention programs for children with autism spectrum disorders. Research in Autism Spectrum Disorders. 2011; 5(1):60-9.
- Scattone D, Knight KR. Current trends in behavioral interventions for children with autism. International Review of Neurobiology. 2006; 72:181-93.
- Hong ER, Gong L-y, Ninci J, Morin K, Davis JL, Kawaminami S, et al. A meta-analysis of single-case research on the use of tablet- mediated interventions for persons with ASD. Research in developmental disabilities. 2017; 70:198-214.
- Mazon C, Fage C, Sauzéon H, editors. Effectiveness and Usability of Technology-based Interventions with children and adolescents with ASD: a systematic review. EuroScience Open Forum (ESOF 2018); 2018.
- Xie H. A scoping review of gamification for mental health in children: Uncovering its key features and impact. Archives of Psychiatric Nursing. 2022; 41:132-43.
- Wang H-T, Koyama T. An analysis and review of the literature and a three-tier video modeling intervention model. Research in Autism Spectrum Disorders. 2014; 8(7):746-58.
- Lang R, O’Reilly M, Healy O, Rispoli M, Lydon H, Streusand W, et al. Sensory integration therapy for autism spectrum disorders: A systematic review. Research in Autism Spectrum Disorders. 2012; 6(3):1004-18.
- Matson ML, Mahan S, Matson JL. Parent training: A review of methods for children with autism spectrum disorders. Research in Autism Spectrum Disorders. 2009; 3(4):868-75.
- Lu Y, Douglas SN, Bagawan A, Hauck JL. Using neurotypical siblings as intervention agents to guide individuals with Autism Spectrum Disorders: A systematic review. Research in Autism Spectrum Disorders. 2021; 89:101868.
- Rodrigues JM, Mestre M, Fredes LI. Qigong in the treatment of children with autism spectrum disorder: A systematic review. Journal of integrative medicine. 2019; 17(4):250-60.
- Virues-Ortega J, Julio FM, Pastor-Barriuso R. The TEACCH program for children and adults with autism: A meta-analysis of intervention studies. Clinical psychology review. 2013; 33(8):940-53.
- Divya K, Begum F, John SE, Francis F. DIR/floor time in engaging autism: a systematic review. Iranian journal of nursing and midwifery research. 2023; 28(2):132-8.
- Koyama T, Wang H-T. Use of activity schedule to promote independent performance of individuals with autism and other intellectual disabilities: A review. Research in developmental disabilities. 2011; 32(6):2235-42.
- Roos BA, Mobach M, Heylighen A. How does architecture contribute to reducing behaviours that challenge? A scoping review. Research in Developmental Disabilities. 2022; 127:104229.
- Chang Y-C, Dean M. Friendship interventions and measurements in children with ASD: A systematic review. Research in Autism Spectrum Disorders. 2022; 93:101947.
- Swiezy N, Stuart M, Korzekwa P. Bridging for success in autism: Training and collaboration across medical, educational, and community systems. Child and adolescent psychiatric clinics of North America. 2008; 17(4):907-22.
- Aljadeff-Abergel E, Schenk Y, Walmsley C, Peterson SM, Frieder JE, Acker N. The effectiveness of self-management interventions for children with autism—A literature review. Research in Autism Spectrum Disorders. 2015; 18:34-50.
- Smith LE, Greenberg JS, Mailick MR. The family context of autism spectrum disorders: Influence on the behavioral phenotype and quality of life. Child and Adolescent Psychiatric Clinics. 2014; 23(1):143-55.
- Egilson ST, Jakobsdóttir G, Ólafsdóttir LB. Parent perspectives on home participation of high-functioning children with autism spectrum disorder compared with a matched group of children without autism spectrum disorder. Autism. 2018; 22(5):560-70.
- Nguyen LP, d'Auria V, Heylighen A. Home Tailoring: Independent Living on the Autism Spectrum. Housing and Society. 2023.